A Agência Nacional de Saúde Suplementar (ANS) divulgou a lista de hospitais que atendem critérios de qualidade importantes para aferir o padrão de assistência prestada à população. Os dados mostram o desempenho dos estabelecimentos segundo três indicadores: acreditação, índice de readmissão hospitalar e segurança do paciente. É a primeira vez que a ANS disponibiliza informações sobre atributos dos prestadores, oferecendo subsídios para que os consumidores possam acompanhar e avaliar os serviços.
“A qualidade é prioritária para a ANS e esta classificação dos hospitais traz transparência e segurança para o sistema de saúde”, destaca a diretora de Desenvolvimento Setorial da ANS, Martha Oliveira. “Em breve vamos expandir a avaliação para os Serviços de Apoio à Diagnose e Terapia (SADT) e para os consultórios e vamos ampliar a discussão sobre qualidade do Programa de Monitoramento da Qualidade dos Prestadores de Serviços (Qualiss)”, explica a diretora.
A lista de hospitais acreditados mostra todos os estabelecimentos que possuem certificação máxima de qualidade emitida por instituições acreditadoras de serviços de saúde. A acreditação é um procedimento de verificação externa dos recursos institucionais e dos processos adotados pelas instituições e mede a qualidade da assistência através de um conjunto de padrões previamente estabelecidos. Seu caráter voluntário pressupõe que apenas as instituições realmente interessadas na melhoria da qualidade dos seus serviços se habilitem para a avaliação.
A relação que avalia a taxa de readmissão hospitalar mostra os estabelecimentos que atenderam às exigências da ANS com relação ao índice de reinternação em até 30 dias da última alta. Este indicador mede a capacidade progressiva do prestador em ajudar as pessoas a se recuperarem de forma tão eficaz quanto possível e é frequentemente utilizado como parâmetro para a qualidade assistencial.
“Para que o índice seja atingido, espera-se que o hospital promova melhorias no gerenciamento do quadro clínico dos pacientes, adequado planejamento de alta, capacitação constante da equipe do hospital e identificação de falhas em fluxos e protocolos de atendimento, para prover o cuidado efetivo ao paciente, a fim de que haja a desejada redução de readmissões hospitalares”, explica Martha.
Também está disponível a relação de hospitais que possuem Núcleo de Segurança do Paciente cadastrado na Anvisa. O indicador objetiva estimular a melhoria contínua dos processos de cuidado e do uso seguro de tecnologias da saúde, a disseminação sistemática da cultura de segurança, a articulação e a integração dos processos de gestão de risco e a garantia das boas práticas de funcionamento do serviço de saúde. Segundo a Resolução nº 36/2013 da Anvisa, todos os serviços de saúde abrangidos pela norma devem constituir núcleos de segurança do paciente. De 2014 até hoje, temos 1.338 núcleos cadastrados de um total de 6.000 estabelecimentos hospitalares. A meta é ter 100% dos hospitais que compõem a rede assistencial dos planos privados de assistência à saúde com núcleos cadastrados.
Confira, abaixo, os hospitais que atingiram os indicadores de qualidade:
Lista de hospitais com acreditação máxima.
Lista de hospitais que atenderam exigências da ANS com relação à taxa de readmissão hospitalar.
Lista de hospitais com Núcleo de Segurança do Paciente cadastrados na Anvisa.
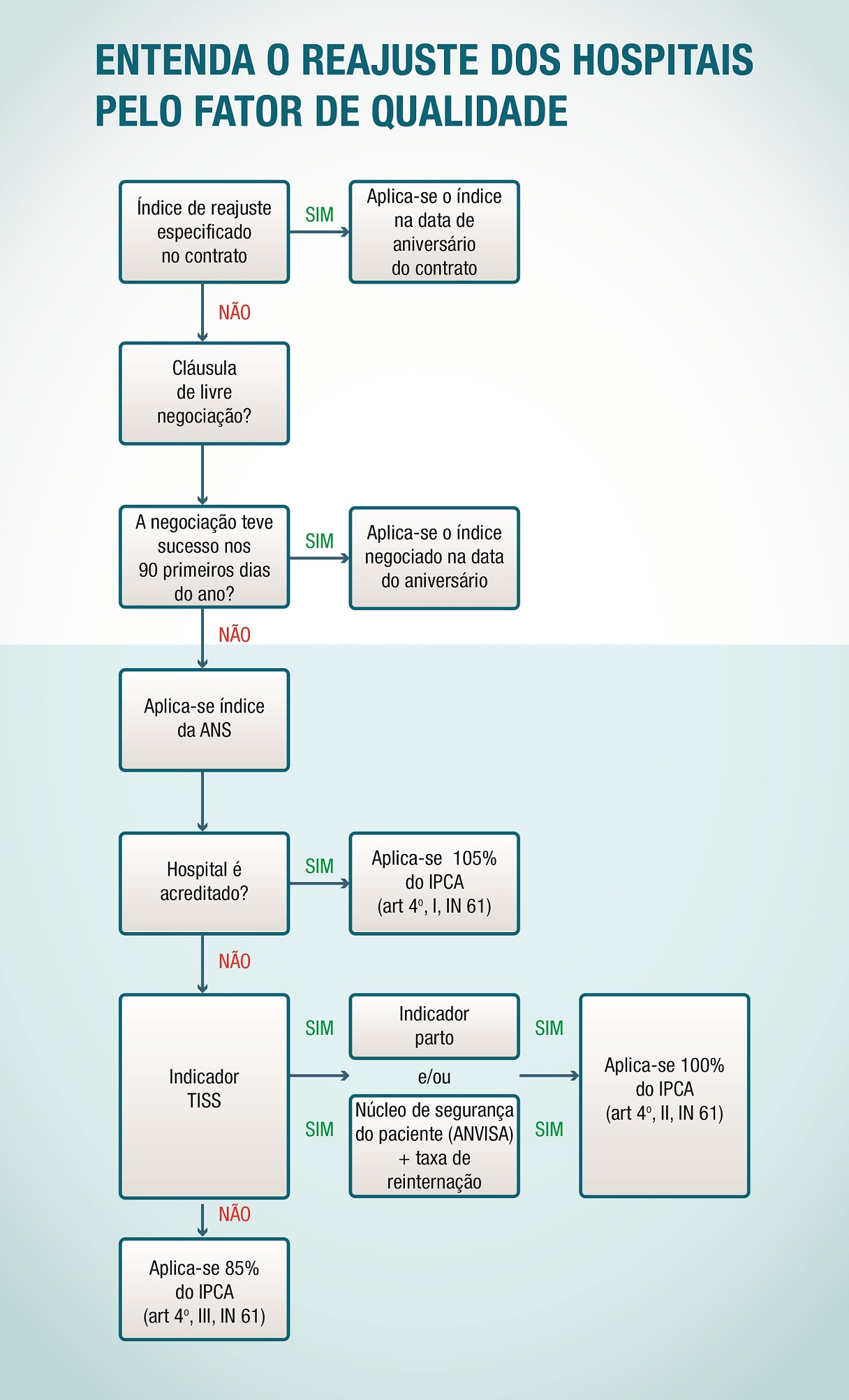
Fator de Qualidade – A ANS também divulgou a lista de hospitais que estão sujeitos ao Fator de Qualidade - índice de reajuste aplicável nos contratos entre os estabelecimentos e as operadoras de planos de saúde. O Fator de Qualidade faz parte de um novo modelo de remuneração implantado para hospitais e profissionais da área médica que atendem a saúde suplementar e foi estabelecido pela Lei nº 13.003/2014 e regulamentado pela Instrução Normativa nº 61/2015. É aplicado nas situações em que não há negociação entre operadoras e prestadores e quando não há um índice previsto no contrato ou acordo entre as partes.
O índice possui três níveis - 105%, 100% e 85% do valor do Índice Nacional de Preços ao Consumidor Amplo (IPCA) - e é aplicado da seguinte forma:
- 105% do IPCA: Têm direito a este índice de reajuste os estabelecimentos acreditados, ou seja, que possuem certificação máxima de qualidade emitida por instituições acreditadoras de serviços de saúde. Confira a relação aqui.
- 100% do IPCA: Este índice intermediário é aplicado a hospitais não acreditados, mas que participam e cumprem critérios estabelecidos nos projetos de melhoria da qualidade em saúde desenvolvidos pela ANS – como o Projeto Parto Adequado - e atendam a outros indicadores de qualidade. Confira a relação aqui.
- 85% do IPCA: Este índice se aplica aos hospitais que não atendem a nenhum desses critérios.
O Fator de Qualidade também deve servir como parâmetro de reajuste para os contratos firmados entre operadoras e profissionais de saúde como médicos, enfermeiros, fisioterapeutas e psicólogos. Os critérios para essa categoria de prestador ainda estão em discussão e deverão ser definidos conjuntamente com próprias entidades de classe. Para este grupo, as normas começam a valer a partir de 2017, assim como para laboratórios, clínicas e outras unidades de prestação de serviço de saúde.
Saiba mais sobre o Fator de Qualidade.

Fonte: ANS, em 28.03.2016.